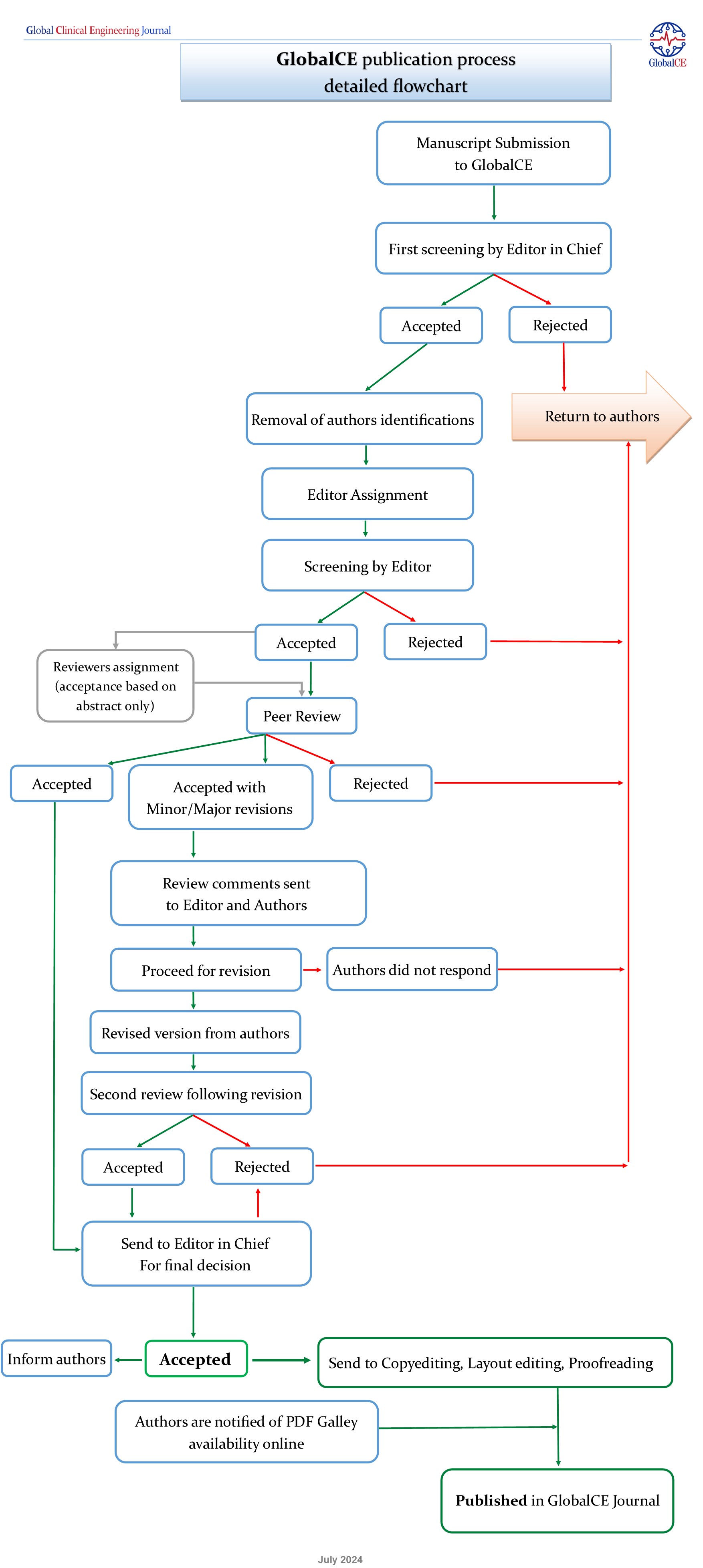
As part of the submission process, authors are required to check off their submission's compliance with all of the following items, and submissions may be returned to authors that do not adhere to these guidelines.
The submission has not been previously published, nor is it before another journal for consideration (or an explanation has been provided in Comments to the Editor).
The submission file is in OpenOffice, Microsoft Word, or RTF document file format.
Where available, URLs for the references have been provided.
The text is single-spaced; uses a 12-point font; employs italics, rather than underlining (except with URL addresses); and all illustrations, figures, and tables are placed within the text at the appropriate points, rather than at the end.
It is the responsibility of the author to receive all institutions and other approval prior to submission.
The text adheres to the stylistic and bibliographic requirements outlined in the Author Guidelines.
I secured the permission for inclusion of copyrighted material that was published previously
Author Guidelines
Please click the options below for more information
Copyright Notice
Author(s) must obtain all parties consent [co-author(s), others if applicable] and submit the acceptance of Copyright Agreement with their paper. Written permission must be obtained by the author for material that has been published in copyrighted material; this includes tables, figures, and quoted text that exceeds 150 words. A copy of all permissions must accompany the manuscript when published in copyrighted material. The author(s) hereby represents and warrants that the paper is original and that he/she is the author of the paper, except for material that is clearly identified as to its original source, with permission notices from the copyright owners where required. Author(s) must clearly indicate that approval for publication has been received in cases of institutional ownership.
In all submitted material authors retain all copyrights; however, the GlobalCE Journal reserve the right to reprint all or portions of the article and to post all or part of the article online. GlobalCE Journal reserves the right to edit manuscripts as required to publish in the journal. Authors are responsible for obtaining any and all clearances as appropriate. Unless stated otherwise, all articles are open-access and distributed under the terms of the Creative Commons Attribution License (CC BY 4.0) which permits unrestricted use, distribution, and reproduction in any medium, provided the original author(s) and original work (e.g. first published in the Global Clinical Engineering Journal) is properly cited with the original URL and bibliographic citation information. The complete bibliographic information, a link to the original publication on www.Globalce.org well as the copyright and license information must be included. No use, distribution or reproduction is permitted which does not comply with these terms.
Privacy Statement
The names and email addresses entered in this journal site will be used exclusively for the stated purposes of this journal and will not be made available for any other purpose or to any other party.